17 oct 2020

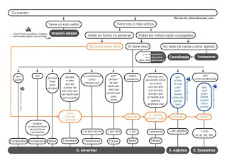
EL ADJETIVO. 2º BACH.



PICA SOBRE EL SIGUIENTE ENLACE PARA ACCEDER A LA INFORMACIÓN.

EL ADJETIVO

6 oct 2020

Porqué/porque/por qué/por que. SEGÚN DRAE.

 

Porqué / porque / por qué / por que

a) porqué

Es un sustantivo masculino que equivale a causa, motivo, razón, y se escribe con tilde por ser palabra aguda terminada en vocal. Puesto que se trata de un sustantivo, se usa normalmente precedido de artículo u otro determinante:

No comprendo el porqué de tu actitud [= la razón de tu actitud].

Todo tiene su porqué [= su causa o su motivo].

Como otros sustantivos, tiene plural:

Hay que averiguar los porqués de este cambio de actitud.

b) por qué

Se trata de la secuencia formada por la preposición por y el interrogativo o exclamativo qué (palabra tónica que se escribe con tilde diacrítica para distinguirla del relativo y de la conjunción que)Introduce oraciones interrogativas y exclamativas directas e indirectas:

¿Por qué no viniste ayer a la fiesta?

No comprendo por qué te pones así.

¡Por qué calles más bonitas pasamos!

Obsérvese que, a diferencia del sustantivo porqué, la secuencia por qué no puede sustituirse por términos como razón, causa o motivo.

c) porque

Se trata de una conjunción átona, razón por la que se escribe sin tilde. Puede usarse con dos valores:

  • Como conjunción causal, para introducir oraciones subordinadas que expresan causa, caso en que puede sustituirse por locuciones de valor asimismo causal como puesto que o ya que:

No fui a la fiesta porque no tenía ganas [= ya que no tenía ganas].

La ocupación no es total, porque quedan todavía plazas libres [= puesto que quedan todavía plazas libres].

También se emplea como encabezamiento de las respuestas a las preguntas introducidas por la secuencia por qué:

—¿Por qué no viniste? —Porque no tenía ganas.

Cuando tiene sentido causal, es incorrecta su escritura en dos palabras.

  • Como conjunción final, seguida de un verbo en subjuntivo, con sentido equivalente a para que:

Hice cuanto pude porque no terminara así [= para que no terminara así].

En este caso, se admite también la grafía en dos palabras (pero se prefiere la escritura en una sola):

Hice cuanto pude por que no terminara así.

d) por que

Puede tratarse de una de las siguientes secuencias:          

  • La preposición por + el pronombre relativo que. En este caso es más corriente usar el relativo con artículo antepuesto (el que, la que, etc.):

Este es el motivo por (el) que te llamé.            

Los premios por (los) que competían no resultaban muy atractivos.

No sabemos la verdadera razón por (la) que dijo eso.

  • La preposición por + la conjunción subordinante que. Esta secuencia aparece en el caso de verbos, sustantivos o adjetivos que rigen un complemento introducido por la preposición por y llevan además una oración subordinada introducida por la conjunción que:

Al final optaron por que no se presentase.

Están ansiosos por que empecemos a trabajar en el proyecto.

Nos confesó su preocupación por que los niños pudieran enfermar.

3 oct 2020

PREGUNTAS SOBRE LA OBRA "ABDEL". 1º ESO B/C

 

01.- FICHA.-

  • ·         NOMBRE: ABDEL.
  • ·         AUTOR: ENRIQUE PÁEZ. Madrid, 17 de marzo de 1955
  • ·         EDITORIAL: SM/BARCO DE VAPOR.

02.- LIBROS ESCRITOS POR EL AUTOR.

Libros de creación literaria

  • Devuélveme el anillo, pelo cepillo (28ª edición. Traducido al cataaille. Ed. Bruño, Colección Alta M2-2010). Ilustraciones: Alicia Cañas. ISBN 84-216-1800-8

Premio Lazarillo de Creación Literaria 1991,

Lista de Honor de la CCEI 1993 1993.

  • "El club del Camaleón" (21ª edición. Ed. Bruño, Colección Alta Mar, Madrid, 1994-2010).Ilustraciones: María Luisa Torcida. ISBN 84-216-2272-2
  • "Abdel" (35ª edición, 165.000 ejemplares vendidos. Ed. SM, Colección El Barco de Vapor, Madrid, 1994-2010). ISBN 84-348-4271-8

Traducido al alemán, árabe, tailandés y Braille.

Placa de Plata SM por 1 ejemplar vendido.

  • "Un secuestro de película" (25ª edición, E incluso de Alejandro de la empresa que me enviaste la semana que viene y no se ha enviado desde Samsung y Apple IphoneBlackberry Z10io Lobato. Lista de Honor de la CCEI 1996. ISBN 84-348-4663-2

Publicado también en el Círculo de Lectores, en el ABC y en México (Ministerio de Educación).

  • "Renata y el mago Pintón" (9ª edición, Ed. SM, Colección El Barco de Vapor, Madrid, 1996-2010). Ilustraciones: Alekos. ISBN 84-348-4949-6

Lista de Honor de la CCEI 1997

  • "La olimpiada de los animales" (5ª edición, Ed. Panamericana, Bogotá, Colombia, 2001-2010). Ilustraciones: Alekos.

 

03.-ARGUMENTO.

Abdel es un libro emocionante de esos que crean lectores. Su autor, Enrique Páez, logra imprimir al relato un tono tal de humanidad que lo acerca al lector desde el primer momento. Está recomendado para niños a partir de 12 años, aunque, como siempre se dice, la cuestión de la edad es más un trámite editorial que real. Pensamos que Abdel puede gustar –y mucho- a los adolescentes, dado la trama que maneja.

El relato adopta la forma de un diario, conmovedor y verosímil, que exige una presentación –a manera de prólogo- y una explicación final, para situar un poco mejor el contexto de la novela. Además, se inicia “in media res”, con lo cual se capta rápidamente la atención del lector, ya que lo que cuenta Abdel, que es el narrador y el personaje principal, es realmente impactante.

Abdel narra la peripecia de dos tuaregs, Abdel y su padre, que decidieron venir a España en busca de la tierra prometida. Se trata, pues, de la vida de dos inmigrantes ilegales que, a menudo, son tratados como meros números, en las noticias, en los telediarios y que esconden una peripecia humana llena de angustia. Abdel hace que reflexionemos en torno a las condiciones de vida de estas personas, que dejan atrás todo lo que tienen y que creen de verdad en un nuevo día. En el caso de Abdel, todo se complica porque no dan con el trabajo adecuado y acaban en manos de unos traficantes de drogas que solo complican más las cosas.

El relato, poco a poco, nos va introduciendo en la vida que Abdel y su padre llevan en España, trabajando de sol a sol, explotados y humillados, ya que el desenlace es estremecedor. No obstante, siempre hay una esperanza, que a Abdel le llega en forma de dos amigos españoles que lo ayudarán y confortarán.

La novela se ambienta en Marbella y se inicia en pleno cementerio, en donde el muchacho ha buscado refugio, para tratar de poner orden a su situación y ayudar a su padre, apresado injustamente.

Son muchos los detalles de la vida en el Sáhara que nos brinda el relato y muchos los contrastes que se nos muestran entre el mundo del desierto y el otro mundo que se encuentran  Abdel y su padre.

Sea como sea, la esperanza, por mínima que parezca, se abre paso y, de alguna manera, Abdel logra quedarse en España, aunque el precio que paga su padre es alto. A Abdel le espera, eso queremos pensar, una educación y le esperan unas nuevas oportunidades.

Queremos destacar el retrato psicológico que de este muchacho realiza el autor. Gracias al diario conocemos sus sentimientos, sus aficiones, su manera de pensar y su peculiar sentido del humor y del deber.

 Abdel es, pese a los años un libro continuamente reeditado –ha alcanzado este año la 34 edición- y que, insistimos, no deja indiferente a sus lectores. Por desgracia, lo que nos narra sigue vigente, aunque está bien que alguien nos lo cuente para que quienes habitamos en el llamado primer mundo seamos un poco más tolerantes y un poco más comprensivos. 

PREGUNTAS SOBRE LA OBRA.

01.- ¿Cuál es la dedicatoria?

02.- ¿Cómo se llama  persona que escribe la introducción del libro?

03.- ¿Quién escribe el libro?

04.-¿Cómo se llama el padre de Abdel?

05.- ¿Cómo se llama la madre de Abel?

06.- ¿Dónde nació Abel?

07.- ¿Cómo ha muerto la madre de Abdel?

08.- ¿A qué tribu pertenece Abdel?

09.- ¿Quién es Ben Abdalah?

10.- ¿Cuál es la nacionalidad de Abdel?

11.- ¿A qué país viaja, en primer lugar, Abel?

12.- ¿Desde qué lugar salieron Abel y su padre para llegar a                  España?

13.- ¿A qué lugar de España llegan por primera vez?

14.- ¿En qué lugar vive el niño, en un primer momento, cuando llega a España? ¿Y su                  padre?

15.- ¿De qué se alimentaban los primeros días?

16.- ¿Cuánto tiempo estuvieron deambulando por las provincias de Cádiz y Málaga?

17.- ¿Cuál es la primera definición que Abel dice de los españoles?

18.- ¿Quién es Jorge Meléndez?

19.- ¿Cómo se ponen en contacto con Jorge Meléndez?

20.- ¿Dónde comienzan a dormir una vez que conocen a Meléndez?

21.- ¿Qué trabajo hacía Abdel con Meléndez?

22.- ¿Qué era el baúl que echaba frío y el armario que guardaba hielo y refrescos?

23.- ¿Qué querían antes que otra cosa Abdel y su padre?

24.- ¿Qué contenían los sobres que llevaba Aldel de un lado para otro?

25.- ¿Cuándo descubrió Abdel que lo estaban engañando con esto de los papeles?

26.- ¿Quién es Ciriaco?

27.- ¿Por qué le llamó la atención a Abdel el cementerio español?

28.- ¿Qué era el apartamento azul?

29.- ¿Cuál era el mote de Vicente Planas?

30.- ¿Qué consejo dio el padre a Abdel si cogían a aquel los policías?

31.- ¿Qué hizo Abdel para que los perros que los perseguían no lo oliesen?

32.- ¿Dónde se escondió Albel huyendo de la policía?

33.- ¿Cuántos familiares estaban enterrados en la tumba de los Ponce Santamaría?

34.- ¿Quién es Rambo?

35.- ¿Qué hizo Abdel para que no le hicieran caso a los ladridos del perro?

36.- ¿Cuáles eran los mayores problemas que siempre creía tener Abdel?

37.- ¿Qué arma acompañaba siempre a Abdel?

38.- ¿Qué llegó a comer Abdel en un momento concreto de mucha hambre?

39.- ¿Qué dos personas llegaron al cementerio hasta el punto de cambiar su vida?

40.- ¿Qué les ocurrió a estos dos chicos al pasar cerca del cementerio?

41.- ¿Qué pidió Abdel  por haber ayudado a los dos hermanos?

42.- ¿Qué comida les trajeron a Abdel?

43.- ¿Qué plan idearon para detener a Meléndez y su compinche cuando fueran a                  recoger la droga al cementerio?

44.- ¿Qué quería ser Miguel de mayor?

45.- ¿Salió bien el plan que habían preparado para capturar a los delincuentes?

46.- ¿Dónde vive ahora Abdel?

47.- ¿Qué le pidió a Abdel su padre desde la cárcel?

 


27 sept 2020

TAREAS PARA LA SEMANA DEL 28 DEL 9 AL 2 DEL 10

 

TARESAS PARA LA SEMANA DE CONFINAMIENTO: 28/9 a 2/10 de 2020.

 

ESO B/C

Ya hemos visto en clase la comunicación y los elementos que la conforman (pág. 14/15). Os dejo este vídeo ( EN LA ENTRADA SIGUIENTE https://youtu.be/JIfPh-1TojQ)  que os permitirá entender mejor lo que ya hemos visto.

Con el fin de que lo comprendáis, vamos a trabajar una serie de actividades.  Para ello os propongo loas siguientes:

·         Nº 2., Tanto el A como el B. Tomad como referencia el esquema que se os pone de ejemplo en la página 15.

·         Nº 3.- Página 15.

·         Otras actividades:

·         Nº 1 DE LA PÁGINA 25.

2º BACHILLERATO. COMENTARIO DE TEXTO.

Seguimos con el plan de trabajo que os  propuse en clase y que ya practicamos el año pasado. Realizad el comentario “LANGOSTAS”. Tenéis que responder a las preguntas. Estas son las mismas que haremos en los exámenes y también en la Selectividad.

2º BACHILLERATO. LCL.

Realizad las cuatro preguntas que ya os di sobre el texto propuesto de Rosa Montero. De esta manera practicaréis las categorías gramaticales.

A estas, tenéis que subrayar cuatro formas verbales personales que aparezcan en el texto y definirlas en todos sus aspectos: persona, número, tiempo y modo El aspecto lo trabajaremos más adelante. No obstante, si lo recordáis del año pasado, sería interesante que también lo indiquéis.

Y con el fin de que os vayáis acercando a la morfosintaxis, realizad el análisis morfosintáctico de las tres siguientes oraciones:

·         Un hombre viaja tranquilo en su coche.

·         A la entrada de una curva peligrosa se encontró con otro coche.

·         El otro vehículo venía para él peligrosamente.